
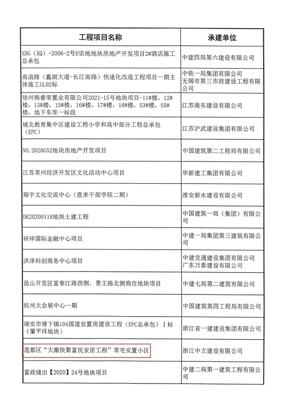
浙江中立建設有限公司在2023年度“建筑施工安全生產標準化管理優良工地”評選活動中,獲得了豐碩成果。1個項目榮獲全國建設工程項目施工工地安全生產標準化學習交流項目;7個項目榮獲浙江省建筑施工安全生產標準化管理優良工地,其中1個項目被評為“建筑垃圾減量化”示范項目;16個項目榮獲麗水市建筑施工安全生產標準化管理優良工地。





這些項目的獲獎是對企業安全生產管理工作的肯定,也是對全體員工辛勤付出的褒獎。此次獲獎的17個項目,是在眾多項目中脫穎而出的優秀代表,充分體現了公司安全生產標準化管理的要求,是項目在施工過程中,始終堅持安全生產、堅決執行標準化管理的成果。這也是中立建設積極響應國家安全生產政策,不斷提高安全生產管理水平,努力打造精品工程的具體體現。
未來,公司將以此為契機,繼續深化安全生產管理工作,進一步提高安全生產水平,為廣大客戶和社會公眾提供更加安全、優質、高效的建筑工程服務。我們將繼續積極響應國家安全生產政策,為推動建筑行業的持續健康發展貢獻力量。

